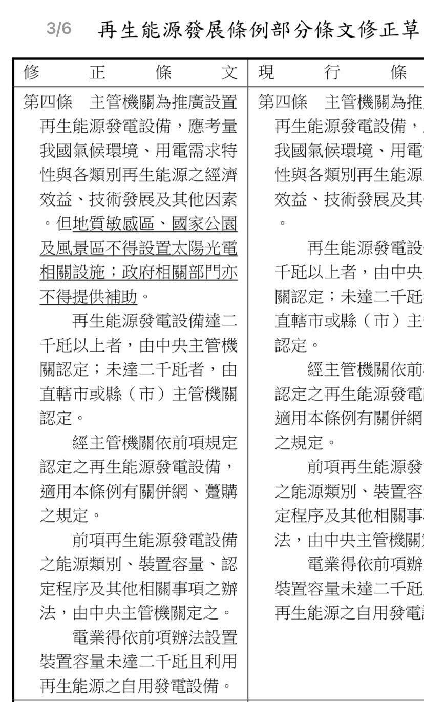
翁曉玲提案禁止在國家公園使用太陽能板,我發文批評後,翁委員在我文章下面留言,說她本意不是要禁止小型太陽能發電。
然後一堆網軍開始洗「翁委員提案只禁大型太陽能發電」。
原來法案內容,不是看白紙黑字的提案內容,還要看翁委員的內心想法啊?
文字就是「無差別禁止太陽能發電」,之後被罵了,就說我本意並非如此,這樣就可以了嗎?與其這樣事後說明,還不如一開始就把法條內容寫好。
況且國家公園本來就有一堆法律限制大型開發,翁委員這個修法根本多此一舉,不是說要多推民生法案?結果一年半來都在推政治意識形態的法案。

原文出自林智群律師(klaw),芋傳媒經授權轉載。
評論被關閉。