台灣人前後 8 年間 逾 7 成沒去中國
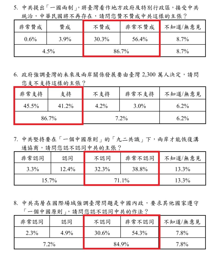
陸委會昨公布最新民調,當然是逾 8 成反對一國兩制、一中原則,逾 7 成挺兩國論、反對九二共識。比較特別的是,74% 同意原中國籍歸化者須放棄中國籍才能擔任公職。
我注意到的是,過去 5 年內、未來 3 年內,超過 7 成的人,自己或家人都沒去過中國。若這換成日本,可能就是超過 9 成的有去過。
這就是為什麼中國急著要藉民間交流搞統戰。因為正常人都不敢去中國了;而且台灣人不去中國也都活得好好的。但飛日本的航班全都 9 成滿。所謂民調冷冰冰、民心熱呼呼就是這樣吧!



原文出自曾韋禎臉書,芋傳媒經授權轉載。
評論被關閉。